bevictor伟德(体育)官方网站-SPORT
集团首页
加入收藏
联系我们
公司首页
关于我们
bevictor简介
公司领导
组织机构
名师风采
联络我们
新闻中心
通知公告
bevictor新闻
学科专业
系部设置
专业介绍
ICT产业公司
教学科研
教科研动态
学科竞赛
ITSE工程中心
首页
中心概况
新闻中心
科学研究
管理条例
相关下载
bevictor
实验教学中心
实验教学中心简介
虚拟仿真实验项目
专业教学实验室
规章制度
党建思政
工作动态
理论学习
党员风采
规章制度
员工工作
员工活动
主题教育
员工风采
规章制度
就业工作
就业动态
政策法规
就业指导
员工风采
下载中心
教师用表
员工用表
集团主页
党团建设
关注bevictor公众号
公司首页
·
正文
党团建设
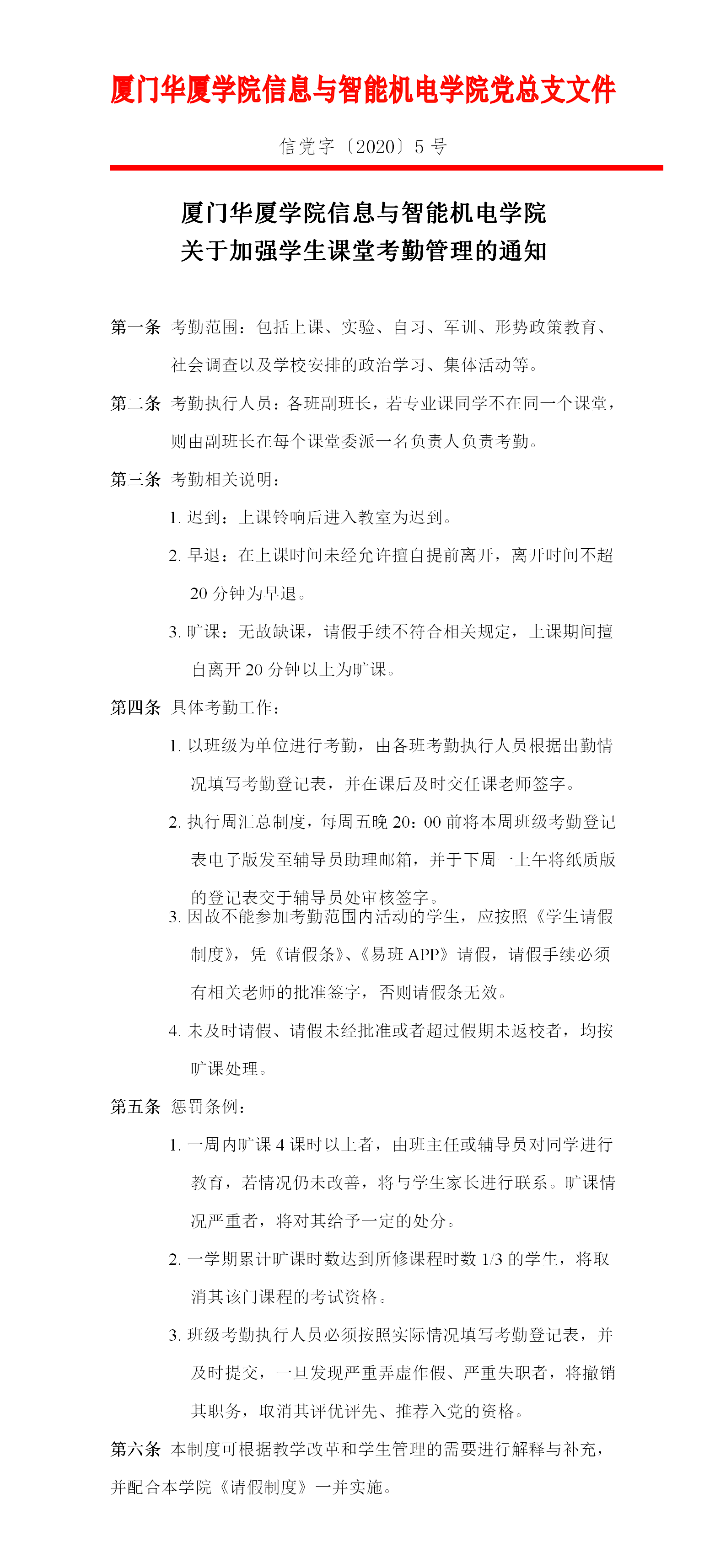
(信息公司)〔2020〕5号关于加强员工课堂考勤管理制度
时间:2020-07-08
点击:
上一条:激扬青春跟党走 热血建功新时代—— 公司党员风采(六)
下一条:bevictor组织员工观看战“疫”示范微党课第三讲